来源:北京市通信管理局
依据《中华人民共和国网络安全法》《中华人民共和国数据安全法》《中华人民共和国个人信息保护法》《网络产品安全漏洞管理规定》等法律法规,按照工业和信息化部工作部署要求,北京市通信管理局持续开展移动互联网应用程序隐私合规和网络数据安全专项整治。现将存在侵害用户权益和安全隐患等问题的移动互联网应用程序通报如下:
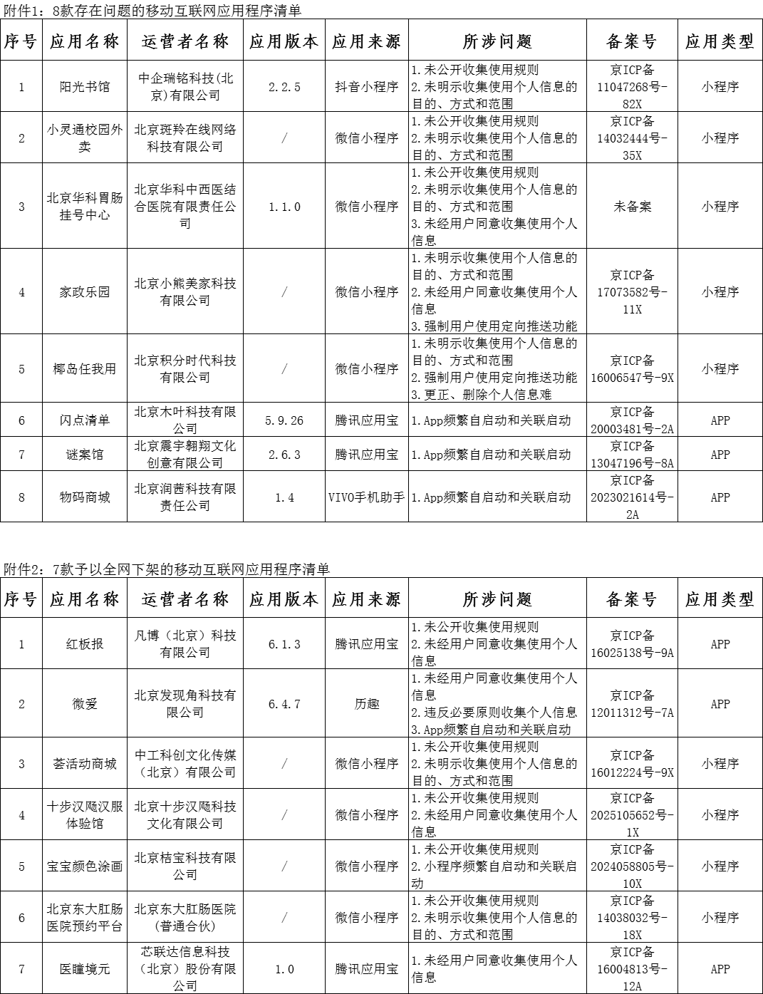
一、近期,我局通过抽测发现本市部分移动互联网应用程序存在“违反必要原则收集个人信息”“未明示收集使用个人信息的目的、方式和范围”等侵害用户权益和安全隐患类问题。截至目前,尚有8款移动互联网应用程序未整改或整改不到位,现予以公开通报(详见附件1)。
二、2025年10月10日,我局通报本市部分存在侵害用户权益行为的移动互联网应用程序并要求整改。截至目前,仍有7款移动互联网应用程序未整改或整改不到位,现予以全网下架处置(详见附件2)。
特此通报。
附件1:8款存在问题的移动互联网应用程序清单
附件2:7款予以全网下架的移动互联网应用程序清单
